9db163745b90059fabacdb017d987981ef42b5c5
2025-capstone
작성: AI / 수정: nkey
라즈베리파이 k3s 클러스터(마스터/워커) + 모니터링/알람 + 자동 조치(승인/검증 포함) 데모를 위한 조직 레포입니다.
(Tailscale VPN 환경에서 k3s, Oracle 서버(n8n/WMS/DB), GPU 서버(Ollama/llama3)를 연동)
What’s Inside
- k3s 클러스터
- master node: 클러스터 관리 + 매니페스트 적용(데모/모니터링 K8s 리소스)
- worker service node: 서비스 실행 노드(디스크 채우기 데모 Pod exec)
- worker monitor node: 모니터링 스택(Prometheus/Alertmanager/Loki/Grafana + auto action module)
- Oracle Server
- Web Monitoring Service(WMS)
- n8n hosting
- PostgreSQL
- GPU Server
- Ollama + llama3 (솔루션 생성/검증)
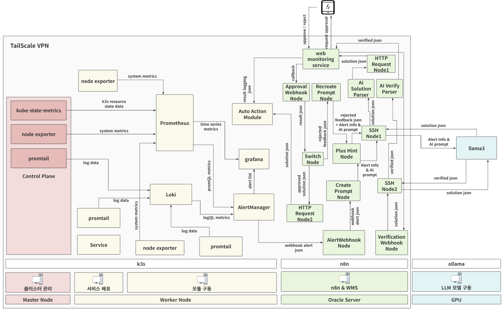
Architecture
High-level (요약)
End-to-end Flow (상세)
Repositories
rpi-master-node- k3s 매니페스트(예:
k3s-manifests/disk-fill-demo.yaml,k3s-manifests/aam-deploy.yaml) - K8s 기반 모니터링 스택 매니페스트(
k3s-monitoring/*) - kube-state-metrics 매니페스트(
kube-state-metrics/*)
- k3s 매니페스트(예:
rpi-worker-monitor-nodemonitoring/docker-compose.yml기반 Prometheus/Alertmanager/Loki/Grafana 구동(워커 모니터 노드)
rpi-worker-service-node- 서비스 워커 노드(레포가 비어있을 수 있음)
- 중요: 디스크 채우기 데모는 master 노드 레포의
disk-fill-demo.yaml을 배포한 뒤, service 노드에서 Pod에 exec하여 스크립트를 실행합니다.
Quickstart (Demo: DiskAlmostFull 알람 → 자동 조치 → 검증)
1) (Master) 디스크 채우기 데모 배포
# master 노드에서
git clone https://nkeystudy.site/gitea/2025-capstone/rpi-master-node.git
cd rpi-master-node
kubectl apply -f k3s-manifests/disk-fill-demo.yaml
kubectl get pod -n alert-service -l app=disk-fill-demo
kubectl get svc -n alert-service
2) (Master -> Service Worker) Pod exec로 디스크 채우기 / 정리 실행
아래 명령은 Master 노드에서 실행되는 시나리오를 기준으로 합니다.
# Pod 이름 확인
POD=$(sudo kubectl get pod -n alert-service -l app=disk-fill-demo -o jsonpath='{.items[0].metadata.name}')
# 절대경로로 실행
sudo kubectl exec -n alert-service "$POD" -- /usr/local/bin/fill_disk_safe.sh /tmp/disk-fill-demo 90 1024
# 상대경로로 실행
sudo kubectl exec -n alert-service "$POD" -- fill_disk_safe.sh /tmp/disk-fill-demo 90 1024
# 수동 해결(cleanup 셸 스크립트 실행)
sudo kubectl exec -n alert-service "$POD" -- cleanup_disk.sh /tmp/disk-fill-demo
3) (UI) 웹 페이지에서 확인
-
disk full alert prometheus로 확인(2_check_disk_full_demo_result_in_prometheus)

-
해결책 거절 및 새로운 해결책 확인(4_reject_solution_and_check_other_solution)

4) (Logs) 자동 조치 모듈 로그 확인
- SSH로 대상 호스트에 접속해 precheck/action 수행, 결과를 Alert API로 전달하는 흐름 확인
Docs
- 각 리포지토리별 자세한 실행/구성은 해당 리포의 README를 참고하세요.
rpi-master-node/README.mdrpi-worker-monitor-node/README.mdrpi-worker-service-node/README.md
Description







